头条文章

李想消失的18天:销售慌乱、部分MEGA撤店,门店看“热闹”的居多

互联网潜水员

关注

来源:每人Auto

作为汽车圈最活跃的CEO和“网红”,李想从未停止对外输出看法和言论,直到MEGA受创,活跃于社交媒体的李想消失了,微博停留在3月2日,便不再更新。

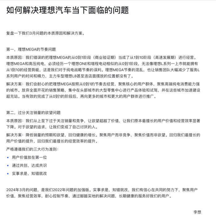
直到3月21日,李想向内部发了一封全员信。在这封全员信中,他复盘了理想在3月遇到的问题——曾经放话要“做50万以上车型销冠”的MEGA失利。进行自我批评之后,李想指出了理想遭遇此番危机的几大根本原因,并拿出了具体的解决方案。

消失18天后,李想发给全员的内部信释放出一个信号,理想和李想,都在发生一些变化。

文 |魏冰

运营 |土豆

销售们慌乱的21天

一位网友在网上发帖称,位于北京朝阳区的一家理想门店,悄悄将刚上市不久的理想MEGA撤出了展厅,销售有些无奈地解释,“来看热闹的人太多了,门店接待不了就撤了”。

这似乎印证了李想在全员信中的反思,MEGA失利的根本原因是不该把MEGA的从0到1阶段(商业验证期)当成从1到10阶段(高速发展期)进行经营。李想承认,“这是我们对于纯电战略节奏的误判。”

误判之下,理想在3月1日的春季发布会上一口气发布了年度重磅车型MEGA与2024款L系列。旗舰车型和销量主力同时发布,导致传播端与一线销售们无法兼顾,陷入顾此失彼的窘境。

来自西北地区的理想销售成宜对这种“混乱”感触颇深。据成宜回忆,MEGA刚上市的时候,工作重心都在它身上。MEGA人气也高,来店里看车的人很多,但“都是体验型选手”,而门店的接待能力有限,以至于销售们没有余力接待L系列的潜在用户,导致几乎无法安排L系列的试驾。

▲ 理想MEGA。图 / 理想汽车官方微博

李想在全员信中也坦承,没有把握好上市节奏,令销售团队大幅减少了服务L系列用户的时间和精力,主力车型理想L8甚至在有些店面失去了摆放的位置。

3月21日,每人Auto走访了北京的几家理想门店,发现目前门店内的陈列并没有变化,部分门店的确只陈列了理想L7、L9和MEGA。理想销售李晨告诉每人Auto,有些门店比较小,没办法把四款车全都放下,“L8和L9外观、内饰等方面都很相似,所以就只陈列了L9”。

▲ 北京某线下门店只陈列了理想L7、L9和MEGA。图 / 每人Auto拍摄

李晨猜测,全员信发布后,调整策略逐步落地,后续应该会把L8挤一挤也放进门店。

虽然订单量并不如预期中爆火,但MEGA的人气是毋庸置疑的。在每人Auto探店过程中,15分钟内大约有8组客户是进店咨询MEGA的,李晨透露,这段时间进店用户有70%-80%都是来看MEGA的,“到了周末每天至少有五六十组用户冲着MEGA来”。

▲ 理想线下门店。图 / 视觉中国

不过,汹涌的人潮中看热闹的人居多,真正下单的还是少数。上述销售表示,自己手里的小定客户还没有转大定的,目前全国也只交付了3000多台MEGA。

从一线销售的感受来说,价格是影响销量的关键因素,李晨认为,“能买50万元的车,毕竟是少数”。已经提车的MEGA用户林立分析,内饰没有带给用户足够的惊喜,是MEGA失利的主要原因,“MEGA的外观足够新颖,但内饰设计确实拖后腿,与L系列差不多没什么新意”。在林立看来,对于MPV产品来说,空间都差不多,MEGA的产品细节做得好,但也不是所有人都能注意到。

▲ 李想发布的内部信。图 / 理想汽车官方

找回对纯电领域的敬畏感

可以说,几乎是理想凭借一己之力带火了增程车型,但是来到纯电领域,理想还是一个新玩家。理想想当然地认为,自己在增程市场的成功经验可以复制到纯电领域,但现实给理想上了残酷的一课。

作为汽车圈最活跃的CEO和“网红”,李想从未停止对外输出看法和言论。在微博,他几乎保持着每天一更的活跃频率,有时甚至一天发好几条。有网友质疑或力挺理想,他都会尽量与之互动。车圈发生重大热点事件,李想也会第一时间发表自己的看法。在“网红”李想的不断努力之下,他已经成长为拥有233万粉丝的大V。直到MEGA受创,活跃于社交媒体的李想消失了,微博停留在3月2日,便不再更新。消失的这段时间,李想在反思。

反思的最大作用,除了找到问题症结,最重要的是,经过内部讨论之后,理想拿出了解决方案。按照李想在全员信中所透露的,踏入纯电领域,理想将重新回到起点,将MEGA按照“从0到1的节奏去经营”。

一个核心的改变是,此前理想为MEGA制定的策略是全面开花,即在全国各级市场统一铺开销售攻势。但成宜认为,小城市很难卖像MEGA那么贵的车,销售的工作重心偏移,所以节奏一下就乱了。

调整战略之后,理想将聚焦核心的用户群体——那些具备高端纯电消费能力的人群,毕竟MEGA的起售价高达55.98万元,在纯电MPV领域,除了沃尔沃EM90,几乎可以算作价格天花板。具体的做法是,集中在头部城市的大型零售中心进行产品体验和试驾。当MEGA扎实地走完0到1的阶段,再向更多城市和更广阔的用户群体进行推广。

▲ 理想MEGA。图 / 理想汽车官方微博

从目前透露的信息来看,理想并不打算调低MEGA的售价,而是要“回归最擅长的用户价值提升”,以此来打动那些高净值人群。比如,提升零售店端为潜客提供的产品体验,以及交付门店对用户的交车体验。

MEGA的一大核心卖点是拥有5C快充能力,但要达到如此高效地补能,需要在理想自建的5C超充桩上才能实现。而目前理想的补能体系还不够完善,这是影响潜在车主选择MEGA的一大原因。

因此,理想决定聚焦重点销售区域与人群同时,也将加快超充站的建设速度。有接近理想的人士透露,目前,理想的城市超充站已经开始落地,预计在今年二季度内将达到600座,到2024年底达到2000座,如果将高速路与城区内的充电站都包含在内,至年底,理想的超充站数量将达到2700座。

▲ 理想5C超级充电站。图 / 理想汽车官方微博

李想在全员信中还提到,要“回归我们最擅长的经营效率的提升”。上述接近理想的人士进一步解读了这一点:此前,为了向年销80万辆的“宏愿”发起挑战,理想的门店保持着高速、粗放的扩张速度,但一味追求门店数量,增加销售人员规模,却没能真正带来销量的高速增长。在高速扩张中,此前的长板(单店效率、每个产品专家的销售能力)没能得到充分的发挥。

未来一段时间,理想将放缓门店扩张的速度,根据不同地区、不同门店、不同受众群体,重新谨慎地规划销售人员和试驾车资源,为进店用户提供充分的产品体验,有效向用户传递产品价值。

服务好新用户的同时,理想也将维稳基本盘,兼顾70多万老用户,保证服务网络覆盖,提供高品质售后服务,并且持续为老车主推送OTA升级。

▲ 理想OTA升级。图 / 理想汽车官方微博

回归用户价值之后,理想将不再一味追求销量与竞争,而是要降低对销量的预期和欲望,回归健康增长。

作为蔚小理中率先跑出来的选手,理想凭借大单品策略、聚焦家庭用户策略成功跻身新能源头部梯队,这对一家新势力车企而言,属实不容易。有了成绩,心态自然会“飘”,栽跟头也就在所难免了。

先是遭遇舆论风波,后来又遇到MEGA订单不理想,一向活跃于社交媒体的李想消失了,微博停留在3月2日便不再更新。面对重创,理想内部必然经历了一系列复盘与反思,“消失”18天后,李想发给全员的内部信释放出一个信号,理想和李想,都在发生一些变化。

(应受访者要求,李晨、林立、成宜皆为化名)

加载中...